2 张表总结:帕金森病的药物治疗|世界帕金森病日

来源:丁香园神经时间作者:韩国将时间:2023-04-11 阅读:3407评论:0赞:0 有0人参与
帕金森病治疗方法包括药物治疗、手术治疗、肉毒毒素治疗、运动疗法、心理干预、照料护理等。药物治疗作为首选,是整个治疗过程中的主要治疗手段。

1

帕金森病的用药原则


帕金森病的用药原则包括:


1)早诊断,早用药,延缓疾病进展。
2)小剂量开始滴定,兼顾提高疗效和减轻药品不良反应。
3)个体化给药(综合考虑患者症状、年龄、共患病、意愿、经济承受能力、药物不良反应情况等)。
4)不能突然停药,以免发生撤药恶性综合征。

2

帕金森病的治疗药物


帕金森病的治疗药物,包括复方左旋多巴、多巴胺受体激动剂(DAs)、单胺氧化酶 B 型抑制剂(MAO‑BI)、儿茶酚‑O‑甲基转移酶抑制剂(COMTI)等,关于药物的用法用量、不良反应及注意事项详见表 1。

1)复方左旋多巴(多巴丝肼、卡左双多巴)
 
左旋多巴是治疗帕金森病的标准疗法,是帕金森病药物治疗中最有效的对症治疗药物。

2)多巴胺受体激动剂(DAs) 

包括麦角类 DAs 和非麦角类 DAs,其中麦角类由于可能引起瓣膜病变的严重不良反应,临床已少用,而主要推崇采用非麦角类,并作为早发型患者病程初期的首选药物,包括普拉克索、罗匹尼罗、吡贝地尔、罗替高汀和阿扑吗啡。

3)单胺氧化酶 B 型抑制剂(MAO‑BI) 

包括第一代 MAO‑BI 司来吉兰常释片和口崩片(国内未上市)及第二代 MAO‑BI 雷沙吉兰,以及国内尚未上市的双通道阻滞剂沙芬酰胺、唑尼沙胺。

对于帕金森病患者的运动症状有改善作用,同时在目前所有抗帕金森病药物中可能相对有疾病修饰作用的证据,主要推荐用于治疗早期帕金森病患者,特别是早发型或者初治的帕金森病患者,也可用于进展期的帕金森病患者的添加治疗。

4)儿茶酚‑O‑甲基转移酶抑制剂(COMTI) 

主要有恩他卡朋、托卡朋和奥匹卡朋以及与复方左旋多巴组合的恩他卡朋双多巴片(为恩他卡朋/左旋多巴/卡比多巴复合制剂,按左旋多巴剂量不同分成 4 种剂型)。

在疾病早期首选恩他卡朋双多巴片治疗可以改善症状,但能否预防或延迟运动并发症的发生,目前尚存争议,在疾病中晚期添加 COMTI 治疗可以进一步改善症状。

5)抗胆碱能药 

国内有苯海索,主要适用于有震颤的患者,而对无震颤的患者不推荐应用。对 60 岁以下的患者,需告知长期应用可能会导致认知功能下降,所以要定期筛查认知功能,一旦发现认知功能下降则应停用;对 60 岁以上的患者尽可能不用或少用。

6)金刚烷胺 

包括常释片和缓释片,国内目前仅有前者,对少动、强直、震颤均有改善作用,对改善异动症有效。

表 1. 帕金森病治疗药物
注:DAs:多巴胺受体激动剂;MAOBI:单胺氧化酶 B 型抑制剂;COMTI:儿茶酚O甲基转移酶抑制剂;MAO:单胺氧化酶;SSRIs:选择性 5-羟色胺再摄取抑制剂;SNRIs:5-羟色胺去甲肾上腺素再摄取抑制剂

2

帕金森病的个体化治疗


帕金森病的选药应个体化,总结如下:

1)早发型帕金森病患者,不伴智能减退,可根据患者情况选择不同方案:

复方左旋多巴、DAs、MAO-BI 均可作为首选。若因特殊工作之需,力求显著改善运动症状,则可首选复方左旋多巴或恩他卡朋双多巴;也可小剂量联用复方左旋多巴、MAO-BI、DAs。若考虑药物经济因素,对强直少动型患者可首选金刚烷胺,对震颤型患者也可首选苯海索。

2)晚发型帕金森病患者,或伴智能减退的早发型患者:

一般首选复方左旋多巴治疗。随症状加重、疗效减退时可添加 DAs、MAOBI 或 COMTI 治疗。抗胆碱能药尽可能不用,尤其老年男性患者,因有较多不良反应。


3

运动并发症和非运动症状的处理


对中晚期帕金森病患者的治疗,既要继续力求改善运动症状,又要妥善处理一些运动并发症和非运动症状。运动并发症包括症状波动和异动症,可通过调整服药次数、剂量或添加药物改善。


如剂末恶化现象,可以通过在不增加复方左旋多巴每日总剂量的基础上,增加其每日服药次数,或将其常释剂型换为缓释剂型,也可加用 COMTI 或 MAO-BI。剂峰异动症时可以减少复方左旋多巴剂量,或将复方左旋多巴缓释剂型换为常释剂型,同时加用 DAs 或 COMTI。


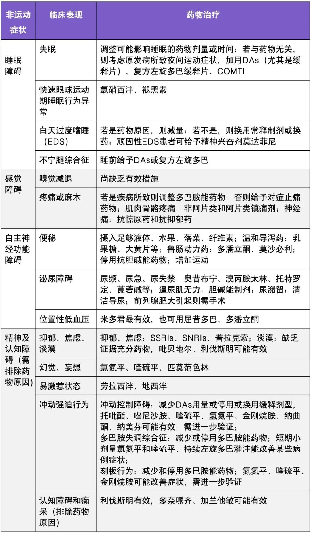
帕金森病的非运动症状严重影响患者的生活质量,近年来逐渐得到重视。帕金森病的非运动症状涉及许多类型,主要包括睡眠障碍、感觉障碍、自主神经功能障碍和精神及认知障碍。帕金森病的非运动症状的治疗详见表 2。


表 2. 帕金森病非运动症状的药物治疗原则

注:DAs:多巴胺受体激动剂;MAOBI:单胺氧化酶 B 型抑制剂;COMTI:儿茶酚O甲基转移酶抑制剂;MAO:单胺氧化酶;SSRIs:选择性 5-羟色胺再摄取抑制剂;SNRIs:5-羟色胺去甲肾上腺素再摄取抑制剂


排版|时间胶囊

投稿|zhangjing3@dxy.cn

题图|站酷海洛  


参考文献:
中国帕金森病治疗指南 (第四版)[J]. 中华神经科杂志,2020,53(12):973-986.


小提示:87%用户已下载掌上医讯App,更方便阅读和交流,请扫描二维码直接下载App

(本网站所有内容,凡注明来源为“掌上医讯”,版权均归掌上医讯所有,欢迎转载,转载请注明出处,否则将追究法律责任。凡是本网站注明来源为其他媒体的内容为转载,版权归原作者所有,转载仅作分享,文章观点不作为掌上医讯观点,如有侵权,请及时联系我们,联系电话:0532-67773733)

共有0人参与讨论